邀请码
HOT
开通会员
特权
合作代理
限时
幼小衔接
育儿
数字
拼音
汉字
思维
算术
习惯
专注
阅读
涂色
其它
资料专区
一年级
二年级
三年级
四年级
五年级
六年级
其它资料
英语学习
资料试题
音频熏听
英语视频
分级阅读
课本教案
语文
数学
英语
科学
化学
历史
地理
物理
生物
芝士宝库
+99
发布
发布帖子
创建话题
创建版块
开通会员
开通学期会员
全站精品资源免费下载
赠送1个神秘邀请码
每天可下载10次
全站90%精品资料免费下载
分享资源参与佣金分成
赠送超全熏听大合集
开通学期会员
开通研学会员
全站所有资源免费下载
每天下载次数不限
赠送5个神秘邀请码
老带新高额返佣
账号积分可转账
活跃等级升至10级
分享资源参与佣金分成
赠送超全熏听大合集
赠送5000T海量视频资源库
芝士宝库会员资源专享区
永久会员账号可交易
开通研学会员
开通会员 尊享会员权益
登录
注册
找回密码
邀请码
HOT
开通会员
特权
合作代理
限时
幼小衔接
育儿
数字
拼音
汉字
思维
算术
习惯
专注
阅读
涂色
其它
资料专区
一年级
二年级
三年级
四年级
五年级
六年级
其它资料
英语学习
资料试题
音频熏听
英语视频
分级阅读
课本教案
语文
数学
英语
科学
化学
历史
地理
物理
生物
芝士宝库
+99
开通会员 尊享会员权益
登录
注册
找回密码
493W+
180W+
2
更多资料
搜索内容
芝士老师
8枚徽章
管理员
超级版主
学富五车
关注
私信
文章
5505
收藏
0
版块
13
帖子
18
粉丝
2
四年级奥数上第03讲-基本直线形面积公式(带解析)
会员专属
四年级
资料专区
小学奥数专题
# 奥数
0.56MB
12页
744
223
【精品】人教版四年级数学上册第四单元检测试题(含答案)
免费资源
四年级
资料专区
89.25KB
19页
647
245
四年级奥数下第13讲-多次往返相遇与追及(带解析)
会员专属
四年级
资料专区
小学奥数专题
# 奥数
0.51MB
13页
582
167
【分层训练】5.3平行四边形的认识四年级上册数学同步练习人教版(含答案)
免费资源
四年级
资料专区
0.14MB
5页
542
155
五年级奥数上第26讲-比较与估算(带解析)
会员专属
五年级
资料专区
小学奥数专题
# 奥数
0.46MB
8页
617
102
【分层训练】5.1垂直和平行四年级上册数学同步练习人教版(含答案)
免费资源
四年级
资料专区
43.50KB
4页
649
300
六年级奥数上第11讲-间隔发车问题(带解析)
会员专属
六年级
资料专区
小学奥数专题
# 奥数
0.52MB
8页
793
166
【课时练】第五单元平行四边形和梯形5认识平行四边形-四年级上册数学一课一练(人教版,含答案)
免费资源
四年级
资料专区
69.50KB
3页
760
291
六年级奥数下第18讲-小升初总复习模拟测试五(带解析)
会员专属
六年级
资料专区
小学奥数专题
# 奥数
0.41MB
5页
550
265
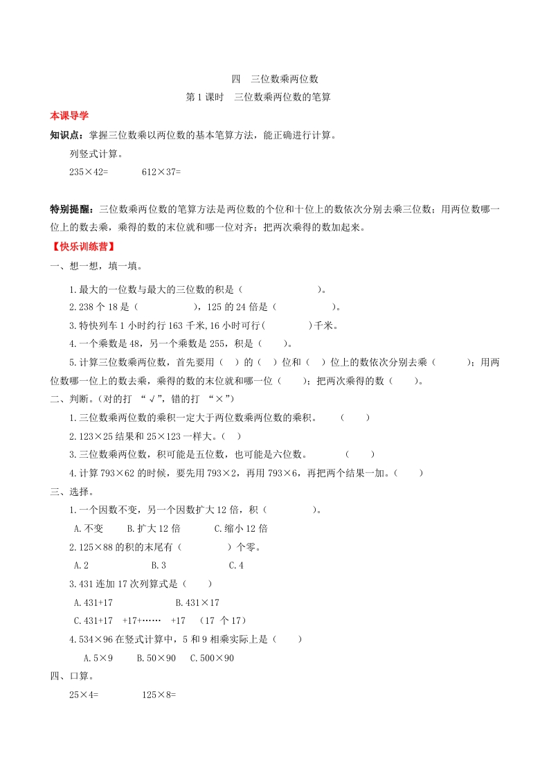
【课时练】第四单元三位数乘两位数1三位数乘两位数的笔算-四年级上册数学一课一练(人教版,含答案)
免费资源
四年级
资料专区
29KB
6页
672
293
五年级下册语文部编版期末精选全真卷1(含答案)
免费资源
五年级
资料专区
考试试卷专题
# 期末
3.24MB
3页
584
300
【精品】人教版四年级数学上册期中检测试题(含答案)
免费资源
四年级
资料专区
47.96KB
12页
750
245
五年级下册语文部编版期末专项测试卷17语言实践(含答案)
免费资源
五年级
资料专区
考试试卷专题
# 期末
0.33MB
6页
625
127
【阶段练习】四年级数学上册5-6单元测试题A卷人教版(含答案)
免费资源
四年级
资料专区
0.46MB
15页
747
214
六年级下册语文部编版期末专项测试卷7词语运用(含答案)
免费资源
六年级
资料专区
考试试卷专题
# 期末
0.33MB
6页
604
265
点我加载更多
领取5000T网盘资源
百度网盘5000T网红资源
立即领取
在手机上浏览此页面
登录
没有账号?立即注册
手机号或邮箱
图形验证码
验证码
发送验证码
记住登录
账号密码登录
登录
用户名/手机号/邮箱
登录密码
图形验证码
记住登录
找回密码
|
免密登录
登录
注册
已有账号,立即登录
设置用户名
手机号
图形验证码
验证码
发送验证码
设置密码
重复密码
邀请码(选填)
注册
已阅读并同意
用户协议
、
隐私声明