邀请码
HOT
开通会员
特权
合作代理
限时
幼小衔接
育儿
数字
拼音
汉字
思维
算术
习惯
专注
阅读
涂色
其它
资料专区
一年级
二年级
三年级
四年级
五年级
六年级
其它资料
英语学习
资料试题
音频熏听
英语视频
分级阅读
课本教案
语文
数学
英语
科学
化学
历史
地理
物理
生物
芝士宝库
+99
发布
发布帖子
创建话题
创建版块
开通会员
开通学期会员
全站精品资源免费下载
赠送1个神秘邀请码
每天可下载10次
全站90%精品资料免费下载
分享资源参与佣金分成
赠送超全熏听大合集
开通学期会员
开通研学会员
全站所有资源免费下载
每天下载次数不限
赠送5个神秘邀请码
老带新高额返佣
账号积分可转账
活跃等级升至10级
分享资源参与佣金分成
赠送超全熏听大合集
赠送5000T海量视频资源库
芝士宝库会员资源专享区
永久会员账号可交易
开通研学会员
开通会员 尊享会员权益
登录
注册
找回密码
邀请码
HOT
开通会员
特权
合作代理
限时
幼小衔接
育儿
数字
拼音
汉字
思维
算术
习惯
专注
阅读
涂色
其它
资料专区
一年级
二年级
三年级
四年级
五年级
六年级
其它资料
英语学习
资料试题
音频熏听
英语视频
分级阅读
课本教案
语文
数学
英语
科学
化学
历史
地理
物理
生物
芝士宝库
+99
开通会员 尊享会员权益
登录
注册
找回密码
493W+
180W+
2
更多资料
搜索内容
芝士老师
8枚徽章
管理员
超级版主
学富五车
关注
私信
文章
5505
收藏
0
版块
0
帖子
18
粉丝
2
五年级奥数上第13讲-逻辑推理二(带解析)
会员专属
五年级
资料专区
小学奥数专题
# 奥数
0.49MB
9页
594
242
【分层训练】2.1公顷和平方千米四年级上册数学同步练习人教版(含答案)
免费资源
四年级
资料专区
20.50KB
3页
540
298
五年级奥数下第19讲-行程问题中的变速(带解析)
会员专属
五年级
资料专区
小学奥数专题
# 奥数
0.62MB
9页
744
295
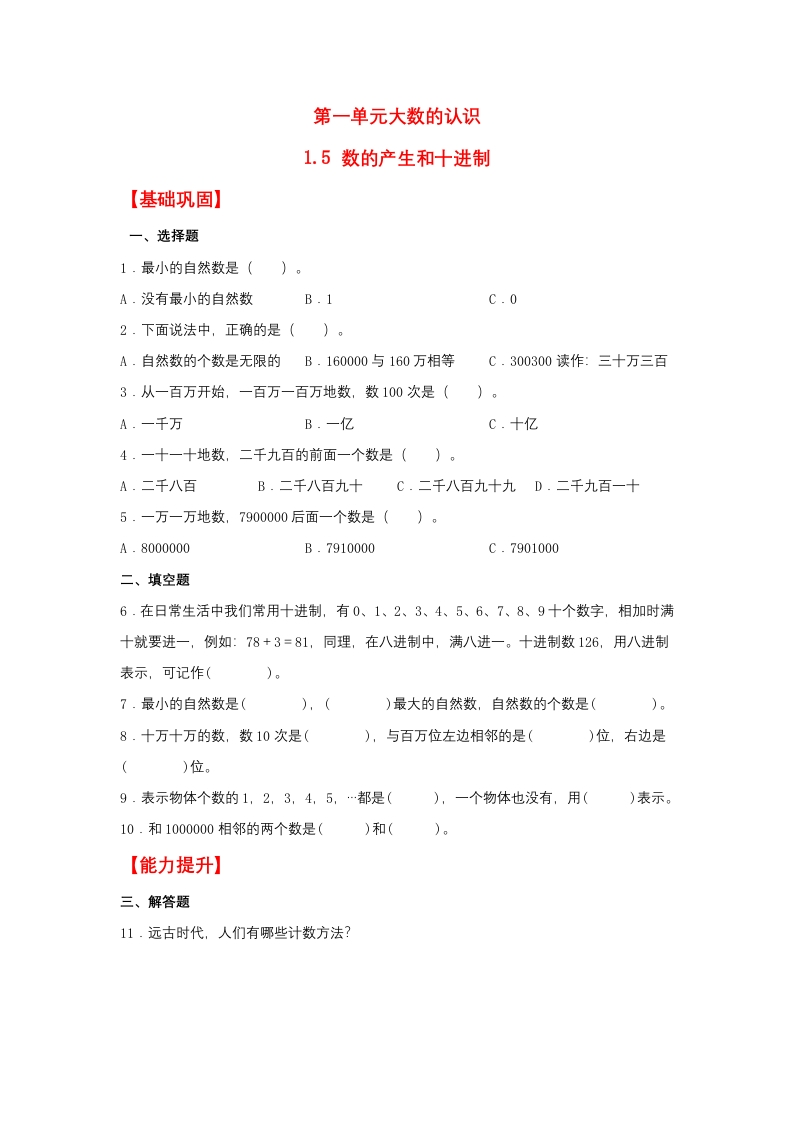
【分层作业】1.5数的产生和十进制(同步练习)四年级上册数学同步课时练(人教版,含答案)
免费资源
四年级
资料专区
58.34KB
8页
509
145
六年级奥数下第05讲-抽屉原理(带解析)
会员专属
六年级
资料专区
小学奥数专题
# 奥数
0.34MB
7页
582
127
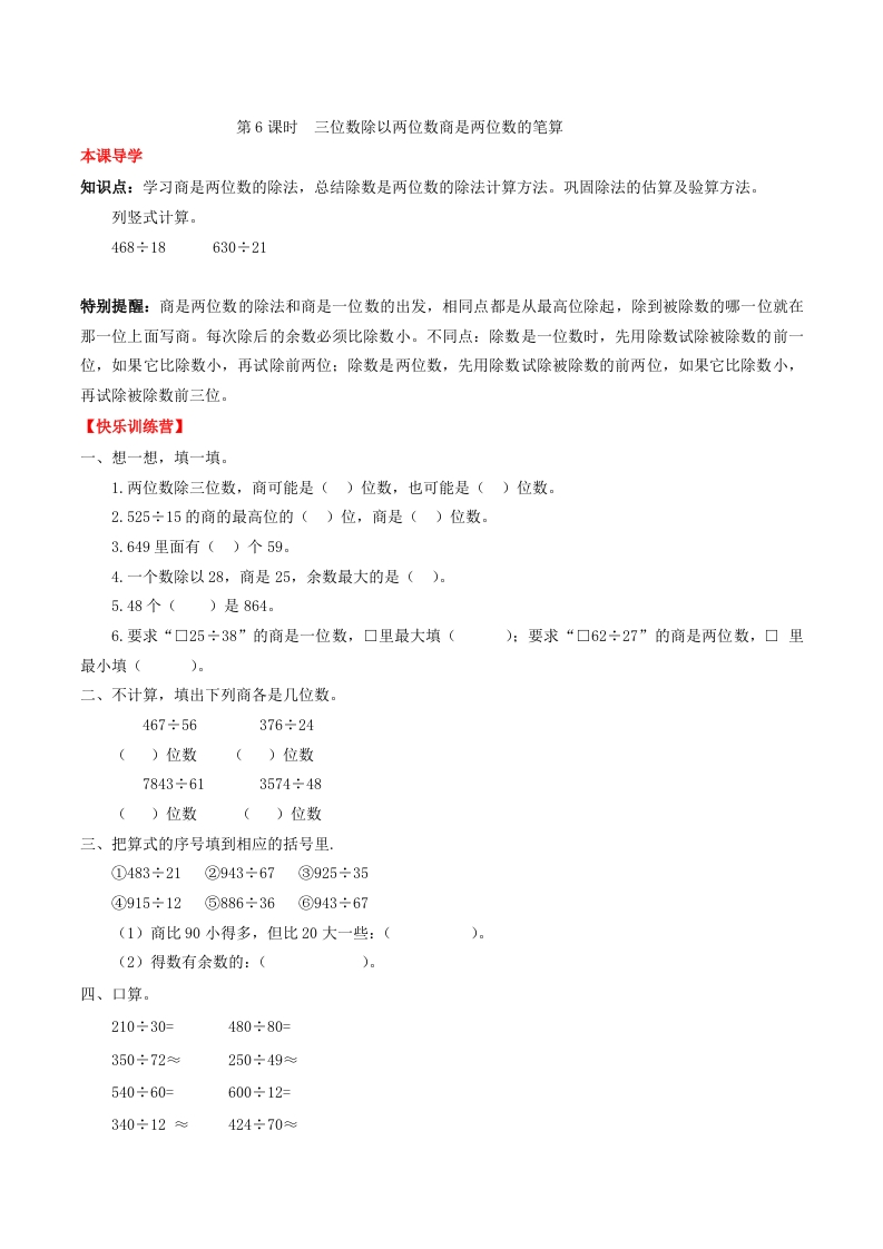
【课时练】第六单元除数是两位数除法6三位数除以两位数商是两位数的笔算-四年级上册数学一课一练(人教版,含答案)
免费资源
四年级
资料专区
39KB
5页
594
167
五年级下册语文部编版第5单元测试卷3(含答案)
免费资源
五年级
资料专区
考试试卷专题
# 单元
0.37MB
9页
828
150
期末考前大冲刺高频考点冲刺题(一)-2022-2023学年四年级上册数学试卷(人教版)
免费资源
四年级
资料专区
0.20MB
14页
553
106
五年级下册语文部编版期末专项测试卷7词义理解(含答案)
免费资源
五年级
资料专区
考试试卷专题
# 期末
0.31MB
5页
586
118
小学四年级上册数学奥数知识点讲解第10课《数阵图》试题附答案
免费资源
四年级
资料专区
0.94MB
11页
730
108
六年级下册语文部编版第5单元测试卷3(含答案)
免费资源
六年级
资料专区
考试试卷专题
# 单元
0.40MB
9页
679
151
四年级数学上册典型例题系列之期中专项练习二:公顷和平方千米单位的选择、换算与应用(解析版)人教版
免费资源
四年级
资料专区
28.32KB
5页
699
297
【低年级】每日晨读-美文素材-有注音(25页)
会员专属
一年级
资料专区
# 晨读
11.41MB
25页
511
212
四年级数学上册典型例题系列之第2单元:公顷和平方千米的实际应用其一专项练习(原卷版)人教版
免费资源
四年级
资料专区
0.27MB
5页
679
264
一年级语文上册每日默写单
会员专属
一年级
资料专区
1.99MB
5页
725
244
点我加载更多
领取5000T网盘资源
百度网盘5000T网红资源
立即领取
在手机上浏览此页面
登录
没有账号?立即注册
手机号或邮箱
图形验证码
验证码
发送验证码
记住登录
账号密码登录
登录
用户名/手机号/邮箱
登录密码
图形验证码
记住登录
找回密码
|
免密登录
登录
注册
已有账号,立即登录
设置用户名
手机号
图形验证码
验证码
发送验证码
设置密码
重复密码
邀请码(选填)
注册
已阅读并同意
用户协议
、
隐私声明