邀请码
HOT
开通会员
特权
合作代理
限时
幼小衔接
育儿
数字
拼音
汉字
思维
算术
习惯
专注
阅读
涂色
其它
资料专区
一年级
二年级
三年级
四年级
五年级
六年级
其它资料
英语学习
资料试题
音频熏听
英语视频
分级阅读
课本教案
语文
数学
英语
科学
化学
历史
地理
物理
生物
芝士宝库
+99
发布
发布帖子
创建话题
创建版块
开通会员
开通学期会员
全站精品资源免费下载
赠送1个神秘邀请码
每天可下载10次
全站90%精品资料免费下载
分享资源参与佣金分成
赠送超全熏听大合集
开通学期会员
开通研学会员
全站所有资源免费下载
每天下载次数不限
赠送5个神秘邀请码
老带新高额返佣
账号积分可转账
活跃等级升至10级
分享资源参与佣金分成
赠送超全熏听大合集
赠送5000T海量视频资源库
芝士宝库会员资源专享区
永久会员账号可交易
开通研学会员
开通会员 尊享会员权益
登录
注册
找回密码
邀请码
HOT
开通会员
特权
合作代理
限时
幼小衔接
育儿
数字
拼音
汉字
思维
算术
习惯
专注
阅读
涂色
其它
资料专区
一年级
二年级
三年级
四年级
五年级
六年级
其它资料
英语学习
资料试题
音频熏听
英语视频
分级阅读
课本教案
语文
数学
英语
科学
化学
历史
地理
物理
生物
芝士宝库
+99
开通会员 尊享会员权益
登录
注册
找回密码
四年级
第27页
学科
语文
数学
英语
上下册
上册
下册
上下册
排序
更新
浏览
收藏
销量
积分
【分层作业】7.21格表示多个单位的条形统计图(同步练习)四年级上册数学同步课时练(人教版,含答案)
免费资源
0.24MB
13页
710
135
【课时练】第二单元公顷和平方千米2认识平方千米-四年级上册数学一课一练(人教版,含答案)
免费资源
15.50KB
3页
507
252
期末测试高频考点卷(卷三)(含答案)人教版
免费资源
0.11MB
4页
570
146
小学四年级上册数学奥数知识点讲解第6课《行程问题》试题附答案
免费资源
1.06MB
8页
547
278
【期末题型专项】八大单元填空题50题人教版(含答案)
免费资源
0.48MB
12页
802
112
四年级数学上册典型例题系列之第1单元大数的认识提高篇(原卷版)人教版
免费资源
0.36MB
9页
667
227
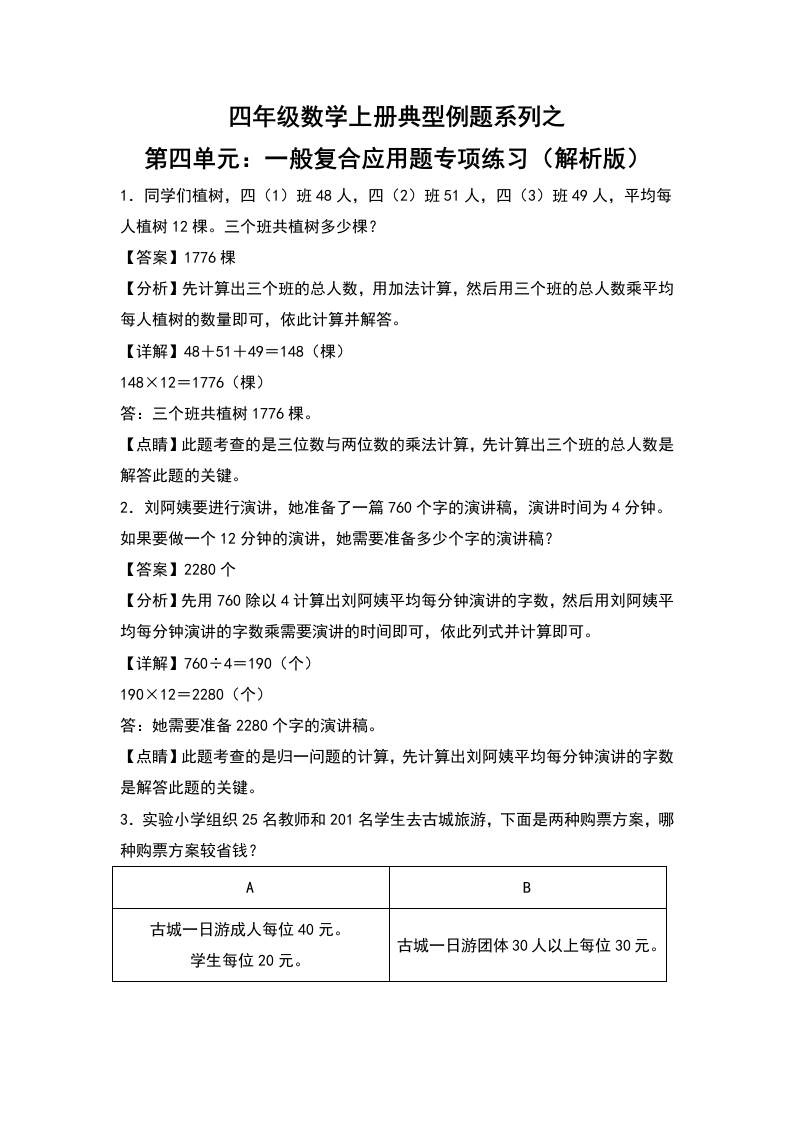
四年级数学上册典型例题系列之第4单元:一般复合应用题专项练习(解析版)人教版
免费资源
0.16MB
9页
527
267
四年级数学上册典型例题系列之第6单元:一般行程问题专项练习(解析版)人教版
免费资源
0.11MB
9页
687
299
【思维特训案例-讲练合卷】四年级数学上册思维特训案例第23集《统筹与对策》(附试题+答案解析)人教版
免费资源
0.14MB
15页
550
253
【分层训练】四年级下册数学单元测试-第四单元小数的意义和性质(培优卷)人教版(含答案)
免费资源
1.07MB
9页
673
279
2.1观察物体(二)-四年级数学下册课时练分层作业(人教版)
免费资源
0.47MB
14页
587
156
四年级下册数学期末考试综合素养测评B卷(A3版密封)(人教版)
免费资源
0.52MB
7页
729
189
小学四年级下册数学奥数知识点讲解第6课《排列组合的综合应用》试题附答案
免费资源
1.18MB
9页
780
271
第一二三单元阶段素养检测(提高卷)四年级数学下册人教版
免费资源
0.27MB
15页
612
103
【典型例题系列】四年级数学下册典型例题系列之第四单元小数的意义和性质(解析版)人教版
免费资源
0.50MB
20页
623
278
点我加载更多
领取5000T网盘资源
百度网盘5000T网红资源
立即领取
在手机上浏览此页面
登录
没有账号?立即注册
手机号或邮箱
图形验证码
验证码
发送验证码
记住登录
账号密码登录
登录
用户名/手机号/邮箱
登录密码
图形验证码
记住登录
找回密码
|
免密登录
登录
注册
已有账号,立即登录
设置用户名
手机号
图形验证码
验证码
发送验证码
设置密码
重复密码
邀请码(选填)
注册
已阅读并同意
用户协议
、
隐私声明