合作代理
限时
开通会员
特权
邀请码
HOT
幼小衔接
育儿
数字
拼音
汉字
思维
算术
习惯
专注
阅读
涂色
其它
资料专区
一年级
二年级
三年级
四年级
五年级
六年级
其它资料
英语学习
资料试题
音频熏听
英语视频
分级阅读
课本教案
语文
数学
英语
科学
化学
历史
地理
物理
生物
芝士宝库
+99
发布
发布帖子
创建话题
创建版块
开通会员
开通学期会员
全站精品资源免费下载
赠送1个神秘邀请码
每天可下载10次
全站90%精品资料免费下载
分享资源参与佣金分成
赠送超全熏听大合集
开通学期会员
开通研学会员
全站所有资源免费下载
每天下载次数不限
赠送5个神秘邀请码
老带新高额返佣
账号积分可转账
活跃等级升至10级
分享资源参与佣金分成
赠送超全熏听大合集
赠送5000T海量视频资源库
芝士宝库会员资源专享区
永久会员账号可交易
开通研学会员
开通会员 尊享会员权益
登录
注册
找回密码
合作代理
限时
开通会员
特权
邀请码
HOT
幼小衔接
育儿
数字
拼音
汉字
思维
算术
习惯
专注
阅读
涂色
其它
资料专区
一年级
二年级
三年级
四年级
五年级
六年级
其它资料
英语学习
资料试题
音频熏听
英语视频
分级阅读
课本教案
语文
数学
英语
科学
化学
历史
地理
物理
生物
芝士宝库
+99
开通会员 尊享会员权益
登录
注册
找回密码
五年级
第7页
学科
语文
数学
英语
上下册
上册
下册
上下册
排序
更新
浏览
收藏
销量
积分
【人教数学五年下】解题技巧(17份)
免费资源
2.17MB
17个
801
296
5.1旋转-五年级数学下册课时练分层作业(人教版)
免费资源
0.58MB
12页
598
249
【期末满分模拟卷】人教版数学五年级下册期末满分模拟卷(含答案)(8)
免费资源
34.75KB
10页
557
178
五年级数学下学期期中素养测评三(A3版)(人教版)
免费资源
78.39KB
4页
642
201
五年级下奥数知识点《简单应用题》解析
免费资源
0.11MB
14页
525
129
人教版5年级数学下册-爬坡题
免费资源
1.46MB
27页
556
296
【典型例题系列】五年级数学下册典型例题系列之第三单元长方体和正方体的表面积基础部分(解析版)人教版
免费资源
0.41MB
13页
773
107
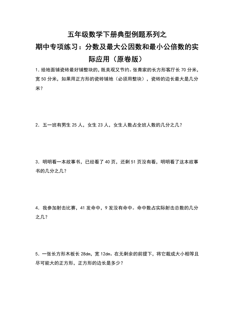
五年级数学下册典型例题系列之第四单元约分和通分部分(解析版)人教版
免费资源
0.62MB
15页
572
251
五年级上口算题(【总复习】五年级上册)1500题
会员专属
# 口算
0.34MB
30页
672
115
五年级上册语文部编版第1单元达标测试卷1(含答案)
免费资源
考试试卷专题
# 单元
2.34MB
8页
787
132
五年级上册语文部编版期末专项训练卷15文本积累(含答案)
免费资源
考试试卷专题
# 期末
0.73MB
3页
591
149
五年级奥数上第13讲-逻辑推理二(带解析)
会员专属
小学奥数专题
# 奥数
0.49MB
9页
594
242
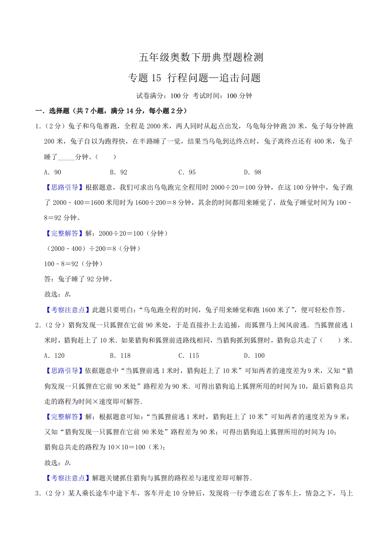
五年级奥数下第19讲-行程问题中的变速(带解析)
会员专属
小学奥数专题
# 奥数
0.62MB
9页
744
295
五年级下册语文部编版期末模拟冲刺卷3(含答案)
免费资源
考试试卷专题
# 期末
3.01MB
3页
530
153
五年级下册语文部编版期末专项测试卷22选材组材(含答案)
免费资源
考试试卷专题
# 期末
0.30MB
5页
653
132
点我加载更多
领取5000T网盘资源
百度网盘5000T网红资源
立即领取
在手机上浏览此页面
登录
没有账号?立即注册
手机号或邮箱
图形验证码
验证码
发送验证码
记住登录
账号密码登录
登录
用户名/手机号/邮箱
登录密码
图形验证码
记住登录
找回密码
|
免密登录
登录
注册
已有账号,立即登录
设置用户名
手机号
图形验证码
验证码
发送验证码
设置密码
重复密码
邀请码(选填)
注册
已阅读并同意
用户协议
、
隐私声明