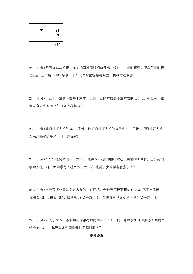
【单元AB卷】五年级上册数学分层训练B卷-第五单元简易方程(单元测试)(人教版,含答案)芝士老师1年前发布关注私信66.70KB13页776172【单元AB卷】五年级上册数学分层训练B卷-第五单元简易方程(单元测试)(人教版,含答案)此内容为免费资源,请登录后查看芝士0 登录查看强烈推荐123网盘下载,非会员不限速如果下载链接失效请联系客服补发如需手机上下载打印,请用手机浏览器打开本站免费资源 第1页 / 共13页 第2页 / 共13页 第3页 / 共13页 该文档为免费文档,您可直接下载完整版进行阅读 © 版权声明 1 如果您找不到想要的资料, 点击这儿 可以查看网站使用手册! 2 可能会帮助到你: 网址导航 | 网站入门 | 获取邀请码 3 如果遇到付费才能看或下载的文章,建议您升级本站VIP会员;全站所有资源任意下,免费看。 4本站资源部分来自网络,由多位老师收集整理,如有侵犯你的权益请 联系站长,我们会第一时间进行审核删除。 5 站内资源为网友个人学习或测试研究使用,未经原版权作者许可,禁止用于任何商业途径!请在下载24小时内删除! THE END五年级资料专区 这套资料真的不错,快分享给您身边最好的朋友吧^_^点赞172 分享QQ空间微博QQ好友海报分享复制链接收藏 可以按Ctrl+D收藏此页面 HI!请登录 登录 注册 搜索 开启精彩搜索 免费内容强烈推荐123网盘下载,非会员不限速如果下载链接失效请联系客服补发如需手机上下载打印,请用手机浏览器打开本站 登录查看默写 (12)高频考点 (1)高分必刷 (0)高中语文 (5)高中英语 (7)高中生物 (5)高中数学 (12)高中地理 (5)高中历史 (5)高中化学 (5)预习 (2)音标 (1)雷锋 (0)阅读 (0)阅兵 (5)钱 (6)量词 (3)部首 (1)逻辑 (12)通用 (0) 非凡的驴关注 这家伙很懒,什么都没有写... s_juan1关注 这家伙很懒,什么都没有写... 有有关注 这家伙很懒,什么都没有写... 考拉妈咪关注 这家伙很懒,什么都没有写... 好东西关注 这家伙很懒,什么都没有写... 张老师关注 这家伙很懒,什么都没有写... 我来了关注 这家伙很懒,什么都没有写... LLLLLSSSSS关注 这家伙很懒,什么都没有写... 领取5000T网盘资源 百度网盘5000T网红资源 立即领取 在手机上浏览此页面 登录没有账号?立即注册手机号或邮箱图形验证码验证码发送验证码记住登录账号密码登录 登录用户名/手机号/邮箱登录密码图形验证码记住登录找回密码 | 免密登录 登录注册已有账号,立即登录设置用户名手机号图形验证码验证码发送验证码设置密码重复密码邀请码(选填)注册已阅读并同意用户协议、隐私声明