邀请码
HOT
开通会员
特权
合作代理
限时
幼小衔接
育儿
数字
拼音
汉字
思维
算术
习惯
专注
阅读
涂色
其它
资料专区
一年级
二年级
三年级
四年级
五年级
六年级
其它资料
英语学习
资料试题
音频熏听
英语视频
分级阅读
课本教案
语文
数学
英语
科学
化学
历史
地理
物理
生物
芝士宝库
+99
发布
发布帖子
创建话题
创建版块
开通会员
开通学期会员
全站精品资源免费下载
赠送1个神秘邀请码
每天可下载10次
全站90%精品资料免费下载
分享资源参与佣金分成
赠送超全熏听大合集
开通学期会员
开通研学会员
全站所有资源免费下载
每天下载次数不限
赠送5个神秘邀请码
老带新高额返佣
账号积分可转账
活跃等级升至10级
分享资源参与佣金分成
赠送超全熏听大合集
赠送5000T海量视频资源库
芝士宝库会员资源专享区
永久会员账号可交易
开通研学会员
开通会员 尊享会员权益
登录
注册
找回密码
邀请码
HOT
开通会员
特权
合作代理
限时
幼小衔接
育儿
数字
拼音
汉字
思维
算术
习惯
专注
阅读
涂色
其它
资料专区
一年级
二年级
三年级
四年级
五年级
六年级
其它资料
英语学习
资料试题
音频熏听
英语视频
分级阅读
课本教案
语文
数学
英语
科学
化学
历史
地理
物理
生物
芝士宝库
+99
开通会员 尊享会员权益
登录
注册
找回密码
最新发布
幼小衔接
一年级
二年级
三年级
四年级
五年级
六年级
小初高课本教案
英语学习
试卷专题
看图写话专题
精品字帖专题
其它资料合集
排序
更新
发布
浏览
点赞
评论
收藏
售价
积分
销量
随机
随机
更新
浏览
收藏
销量
积分
售价
山东省聊城市东昌府区百草园小学2023-2024学年1年级下册期中考试数学试卷
会员专属
一年级
资料专区
考试试卷专题
# 真题
0.38MB
6页
679
225
BRS-Level-36《Beginning-Reader-Stories》每日英语晨晚读分级指读零基础适用
会员专属
英语学习
资料试题
# 晨读
# 开始读者故事
0.85MB
12页
608
218
4.1数数-数的组成-一年级数学下册课时练分层作业(人教版)
免费资源
一年级
资料专区
0.51MB
7页
651
164
【分层训练】人教版六年级数学上册第四单元测试拔高卷(有答案)
免费资源
六年级
资料专区
0.17MB
6页
638
237
三年级下册语文部编版第5单元测试卷1(含答案)
免费资源
三年级
资料专区
考试试卷专题
# 单元
0.43MB
8页
576
238
一年级下册语文部编版第6单元测试卷1(含答案)
免费资源
一年级
资料专区
考试试卷专题
# 单元测试
2.44MB
6页
749
184
【分层训练】2.2.3商中间有0的除法三年级下册数学同步练习人教版(含答案)
免费资源
三年级
资料专区
39.71KB
5页
612
269
第一二三单元阶段素养检测(培优卷)三年级数学下册人教版
免费资源
三年级
资料专区
0.24MB
15页
666
280
六年级上册语文部编版期末专项训练卷4字义理解(含答案)
免费资源
六年级
资料专区
考试试卷专题
# 期末
1.61MB
5页
595
295
三年级数学下册典型例题系列之第五单元面积(解析版)人教版
免费资源
三年级
资料专区
0.59MB
28页
608
224
【数学】小学五年级数学知识点归纳
免费资源
五年级
资料专区
75KB
13页
516
130
【课时练】第3单元分数除法7解决有关工程量的问题-六年级上册数学一课一练(人教版,含答案)
免费资源
六年级
资料专区
64.50KB
4页
704
243
【题型专项特训】三年级数学上册第五单元倍的认识专项训练——作图题(人教版,含答案)
免费资源
三年级
资料专区
0.27MB
5页
589
294
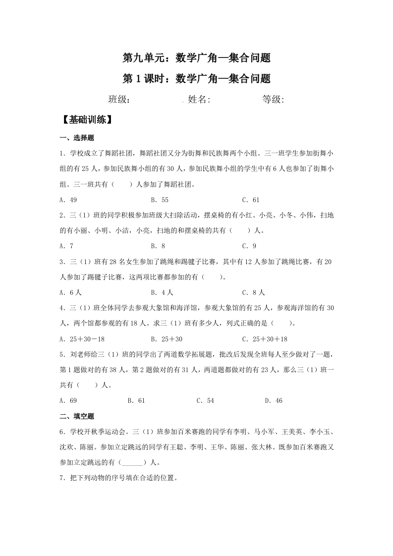
【分层训练】9.1数学广角—集合问题三年级上册数学同步练习人教版(含答案)
免费资源
三年级
资料专区
73.50KB
6页
628
221
三年级数学下册典型例题系列之第七单元小数的初步认识(解析版)人教版
免费资源
三年级
资料专区
0.40MB
12页
520
217
点我加载更多
领取5000T网盘资源
百度网盘5000T网红资源
立即领取
在手机上浏览此页面
登录
没有账号?立即注册
手机号或邮箱
图形验证码
验证码
发送验证码
记住登录
账号密码登录
登录
用户名/手机号/邮箱
登录密码
图形验证码
记住登录
找回密码
|
免密登录
登录
注册
已有账号,立即登录
设置用户名
手机号
图形验证码
验证码
发送验证码
设置密码
重复密码
邀请码(选填)
注册
已阅读并同意
用户协议
、
隐私声明