合作代理
限时
开通会员
特权
邀请码
HOT
幼小衔接
育儿
数字
拼音
汉字
思维
算术
习惯
专注
阅读
涂色
其它
资料专区
一年级
二年级
三年级
四年级
五年级
六年级
其它资料
高考刷题
英语学习
资料试题
音频熏听
英语视频
分级阅读
课本教案
语文
数学
英语
科学
化学
历史
地理
物理
生物
芝士宝库
+99
发布
开通会员
开通学期会员
每天可下载10次
赠送
学童工具箱
精品资源免费下载
分享资源可参与积分分成
开通学期会员
开通研学会员
全站所有资源免费下载
每天下载次数不限
账号积分可转账
活跃等级升至10级
分享资源参与佣金分成
赠送9000G+熏听资源
赠送5000T+学童工具箱
可进入芝士宝库分龄指南
赠送
Ai学伴机器人
开通研学会员
开通会员 尊享会员权益
登录
注册
找回密码
合作代理
限时
开通会员
特权
邀请码
HOT
幼小衔接
育儿
数字
拼音
汉字
思维
算术
习惯
专注
阅读
涂色
其它
资料专区
一年级
二年级
三年级
四年级
五年级
六年级
其它资料
高考刷题
英语学习
资料试题
音频熏听
英语视频
分级阅读
课本教案
语文
数学
英语
科学
化学
历史
地理
物理
生物
芝士宝库
+99
开通会员 尊享会员权益
登录
注册
找回密码
高考刷题
第2页
高考刷题
全部
语文真题
数学真题
英语真题
物理真题
化学真题
生物真题
历史真题
地理真题
政治真题
学霸笔记
省份分类
全国卷
新高考Ⅰ卷Ⅱ卷
北京
上海
天津
江苏
江西
河北
河南
浙江
湖北
湖南
山东
山西
陕西
辽宁
吉林
黑龙江
安徽
福建
广东
海南
四川
贵州
云南
甘肃
青海
新疆
西藏
年份分类
全部
2025
2024
2023
2022
2021
2020
2019
2018
2017
2016
2015
2014
2013
2012
2011
2010
2009
2008
排序
更新
浏览
点赞
评论
积分
2012年高考语文试卷(辽宁)(空白卷)
会员专属
0.45MB
8页
3108
3264
2012年高考语文试卷(江西)(空白卷)
会员专属
0.39MB
7页
1692
2474
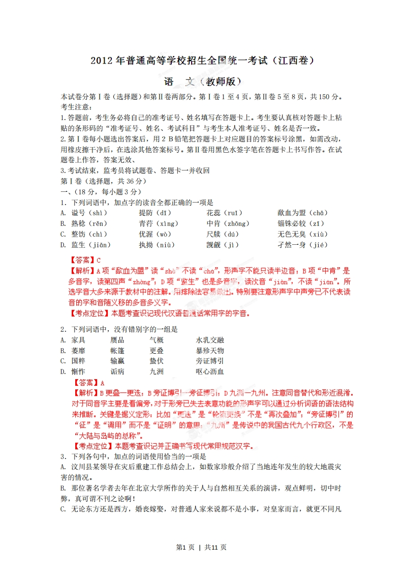
2012年高考语文试卷(江西)(解析卷)
会员专属
0.58MB
11页
3572
1442
2012年高考语文试卷(江苏)(空白卷)
会员专属
0.35MB
7页
2392
2137
2012年高考语文试卷(江苏)(解析卷)
会员专属
0.46MB
17页
4500
3029
2012年高考语文试卷(湖南)(解析卷)
会员专属
0.67MB
14页
1983
1102
2012年高考语文试卷(湖南)(空白卷)
会员专属
0.39MB
8页
2022
1250
2012年高考语文试卷(湖北)(解析卷)
会员专属
0.52MB
11页
2631
2091
2012年高考语文试卷(湖北)(空白卷)
会员专属
0.47MB
6页
4424
3499
2012年高考语文试卷(广东)(空白卷)
会员专属
0.55MB
6页
4752
2894
2012年高考语文试卷(广东)(解析卷)
会员专属
0.58MB
9页
4675
3439
2012年高考语文试卷(福建)(空白卷)
会员专属
0.45MB
8页
4717
3106
2012年高考语文试卷(福建)(解析卷)
会员专属
0.62MB
12页
4915
1901
2012年高考语文试卷(大纲版)(空白卷)
会员专属
0.27MB
11页
4324
2307
2012年高考语文试卷(大纲版)(解析卷)
会员专属
0.38MB
22页
4206
2149
点我加载更多
领取5000T网盘资源
百度网盘5000T网红资源
立即领取
在手机上浏览此页面
登录
没有账号?立即注册
手机号或邮箱
图形验证码
验证码
发送验证码
记住登录
账号密码登录
登录
用户名/手机号/邮箱
登录密码
图形验证码
记住登录
找回密码
|
免密登录
登录
注册
已有账号,立即登录
设置用户名
手机号
图形验证码
验证码
发送验证码
设置密码
重复密码
邀请码(选填)
注册
已阅读并同意
用户协议
、
隐私声明