合作代理
限时
开通会员
特权
邀请码
HOT
幼小衔接
育儿
数字
拼音
汉字
思维
算术
习惯
专注
阅读
涂色
其它
资料专区
一年级
二年级
三年级
四年级
五年级
六年级
其它资料
高考刷题
英语学习
资料试题
音频熏听
英语视频
分级阅读
课本教案
语文
数学
英语
科学
化学
历史
地理
物理
生物
芝士宝库
+99
发布
开通会员
开通学期会员
每天可下载10次
赠送
学童工具箱
精品资源免费下载
分享资源可参与积分分成
开通学期会员
开通研学会员
全站所有资源免费下载
每天下载次数不限
账号积分可转账
活跃等级升至10级
分享资源参与佣金分成
赠送9000G+熏听资源
赠送5000T+学童工具箱
可进入芝士宝库分龄指南
赠送
Ai学伴机器人
开通研学会员
开通会员 尊享会员权益
登录
注册
找回密码
合作代理
限时
开通会员
特权
邀请码
HOT
幼小衔接
育儿
数字
拼音
汉字
思维
算术
习惯
专注
阅读
涂色
其它
资料专区
一年级
二年级
三年级
四年级
五年级
六年级
其它资料
高考刷题
英语学习
资料试题
音频熏听
英语视频
分级阅读
课本教案
语文
数学
英语
科学
化学
历史
地理
物理
生物
芝士宝库
+99
开通会员 尊享会员权益
登录
注册
找回密码
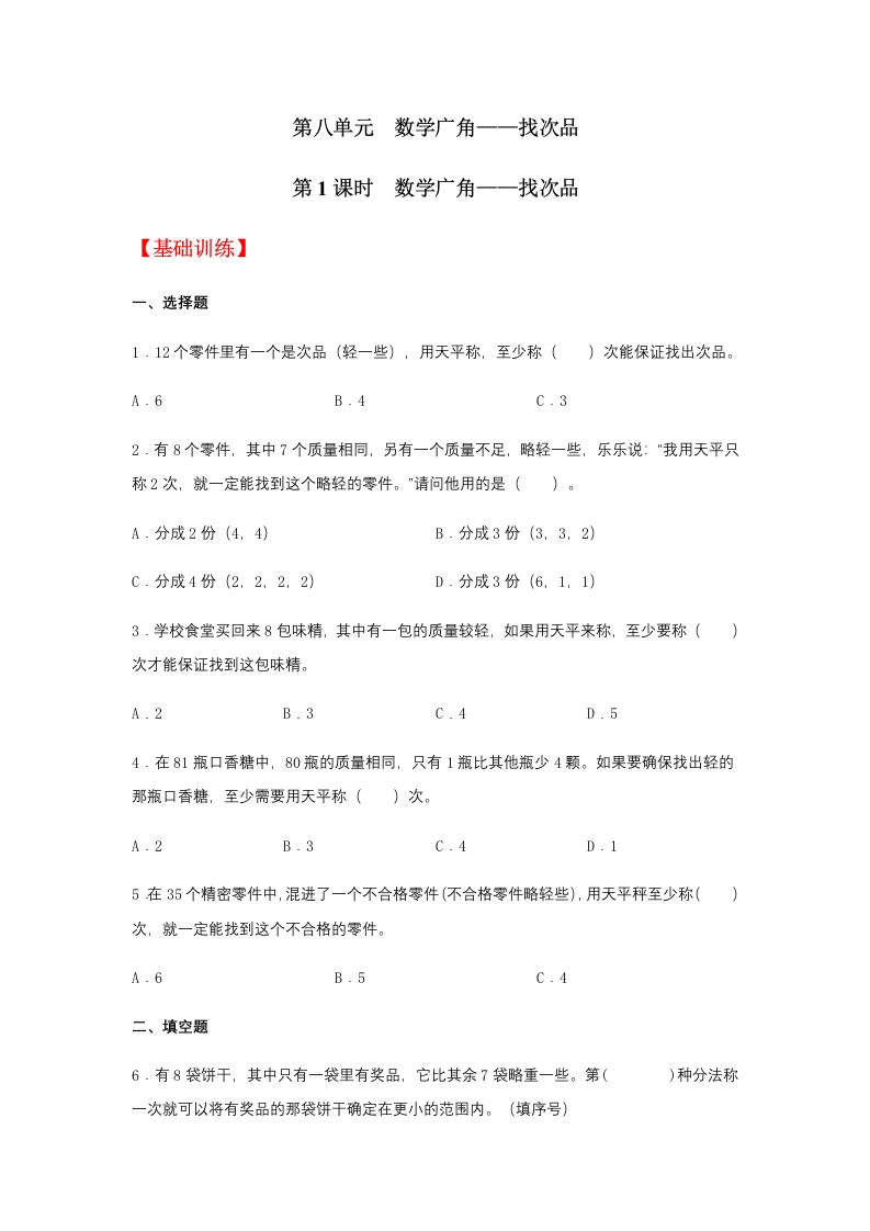
五年级
第3页
学科
语文
数学
英语
上下册
上册
下册
上下册
排序
更新
浏览
收藏
销量
积分
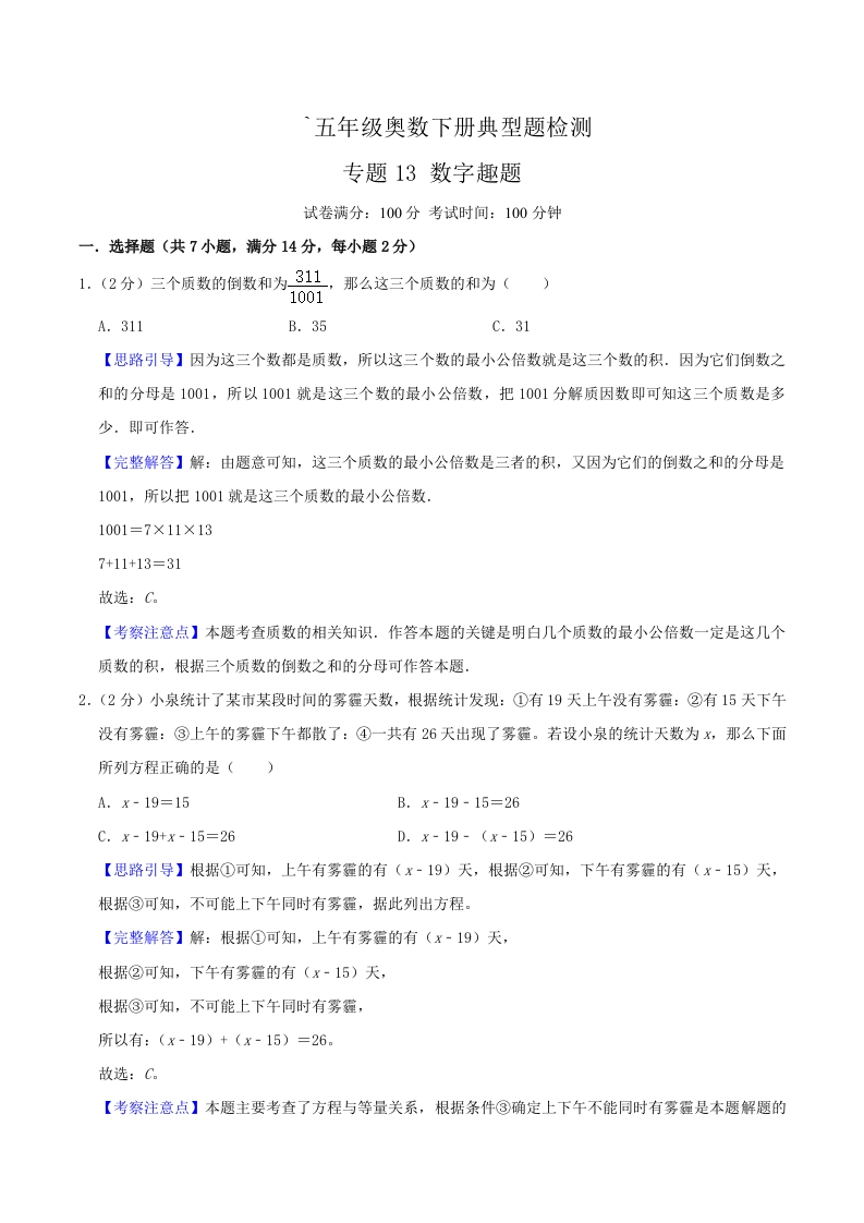
【课时练】第六单元多边形的面积1平行四边形的面积-五年级上册数学一课一练(人教版,含答案)
免费资源
40KB
5页
568
250
【课时练】第一单元小数乘法3乘得的积的小数位数不够的计算方法-五年级上册数学一课一练(人教版,含答案)
免费资源
39KB
3页
506
266
五年级上册数学期中检测功成名就卷人教版(含答案)
免费资源
0.23MB
9页
704
165
【精品奥数】五年级上册数学思维训练讲义-第十讲作图法解题人教版(含答案)
免费资源
0.14MB
6页
535
264
人教版五年级数学上册期末计算题专项提升测试卷二(含答案)
免费资源
0.79MB
21页
520
262
五年下数学人教第四单元达标测试卷
免费资源
24.25KB
9页
780
101
【分层训练】五年级下册数学单元测试-第四单元分数的意义和性质(基础卷)人教版(含答案)
免费资源
0.14MB
9页
502
101
【分层训练】4.3分数的基本性质五年级下册数学同步练习人教版(含答案)
免费资源
85.02KB
5页
570
110
【期末满分模拟卷】人教版数学五年级下册期末满分模拟卷(含答案)(3)
免费资源
0.44MB
13页
568
124
【扩展卷】期中模拟卷-2023学年五年级数学下册人教版
免费资源
0.15MB
8页
792
204
五年级下奥数知识点《组合图形的面积》解析
免费资源
0.30MB
17页
662
243
五年级下人教数学教材过关卷(8)
免费资源
37.42KB
5页
652
148
【典型例题系列】五年级数学下册典型例题系列之第三单元:长方体和正方体表面积的增减变化方式专项练习(解析版)人教版
免费资源
49.08KB
10页
577
272
五年级数学下册典型例题系列之第四单元分数和小数互相转化专项练习(原卷版)人教版
免费资源
0.10MB
4页
701
277
五年级数学下册典型例题系列之期中专项练习:长方体和正方体的实际应用(解析版)人教版
免费资源
0.20MB
13页
680
260
点我加载更多
领取5000T网盘资源
百度网盘5000T网红资源
立即领取
在手机上浏览此页面
登录
没有账号?立即注册
手机号或邮箱
图形验证码
验证码
发送验证码
记住登录
账号密码登录
登录
用户名/手机号/邮箱
登录密码
图形验证码
记住登录
找回密码
|
免密登录
登录
注册
已有账号,立即登录
设置用户名
手机号
图形验证码
验证码
发送验证码
设置密码
重复密码
邀请码(选填)
注册
已阅读并同意
用户协议
、
隐私声明